全国儿童预防接种日——打疫苗 防疾病 保健康
日期:2025-04-23 作者:南漳妇幼 阅读:0次
打疫苗 防疾病 保健康
- 2025年全国儿童预防接种日 -

预防接种是预防和控制传染病最经济、有效的方法之一。
4月25日是全国儿童预防接种宣传日,
也是计划免疫宣传日,
每年的这一天,既是广大儿童的节日,
也是全国计划免疫工作者的节日。
2025年是第39个全国儿童宣传日,
关于疫苗,你了解多少呢?


预防接种,知识小百科
为什么要给宝宝接种疫苗
疫苗的分类
建议按下面接种时间表
完成国家免疫规划疫苗接种?
国家免疫规划疫苗儿童免疫程序表






小提示:
1、选择乙脑减毒活疫苗接种时,采用两剂次接种程序;选择乙脑灭活疫苗接种时,采用四剂次接种程序。选择甲肝减毒活疫苗接种时,采用一剂次接种程序;选择甲肝灭活疫苗接种时,采用两剂次接种程序。
2、目前部分省免疫规划疫苗儿童免疫使用的是乙脑减毒活疫苗和甲肝灭活疫苗。

非国家免疫规划疫苗0-9岁儿童免疫程序表


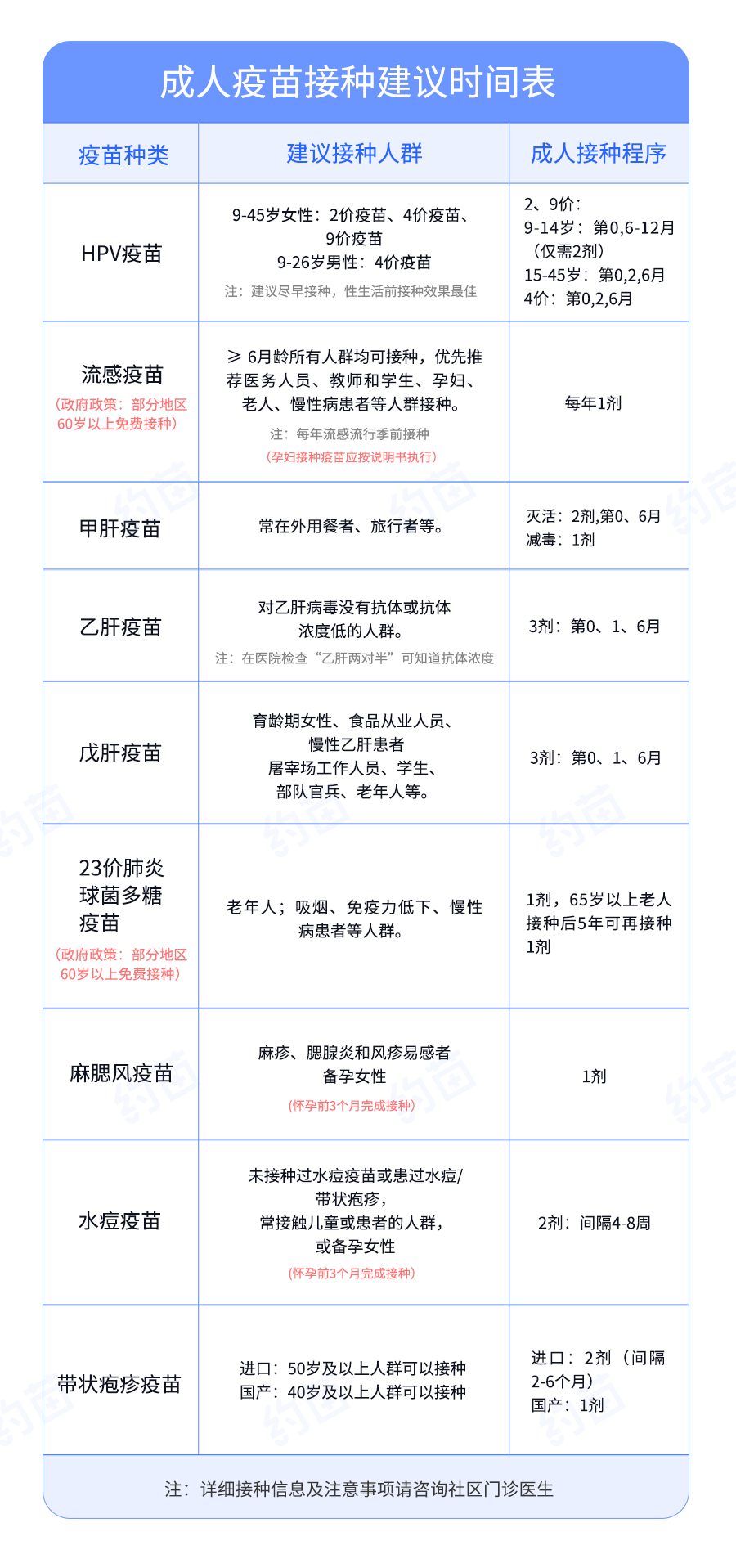
成人疫苗接种建议

需要注意的是,疫苗接种并非儿童的专属,人的一生中各个年龄阶段都有相应的疫苗来提供保护。老年人、有基础性疾病的人群以及女性等特定群体,都有相应的疫苗可以预防流感、肺炎、宫颈癌等疾病。
因此,在重视儿童预防接种的同时,成年人也应该主动接种疫苗,为自己和家人的健康负责。成年人适合接种的疫苗包括:流感疫苗、23价肺炎疫苗、HPV疫苗、带状疱疹疫苗、乙肝疫苗、戊肝疫苗、水痘疫苗、狂犬疫苗等。

2025年1月8日,国家药品监督管理局批准了默沙东4价HPV疫苗可用于男性接种,这意味着9-26岁男性也可以在中国境内(除港澳台地区)接种HPV疫苗,进一步扩大了疫苗的受益人群。
值得一提的是,2025年4月14日,默沙东宣布旗下九价HPV疫苗已获得国家药品监督管理局的上市批准,适用于16—26岁男性接种。此次获批也意味着国内迎来首个可适用于男性接种的九价HPV疫苗。四价与九价HPV疫苗的区别
预防病毒型别
四价
可预防HPV-6、11、16、18四种型别。
九价
可预防HPV-6、11、16、18、31、33、45、52、58这九种型别。
预防疾病范围
四价
可预防由16和18两个基因型的HPV病毒感染引起的宫颈癌及相关癌前病变(约占所有宫颈癌病例的70%), 还可以预防由6和11两个基因型的HPV病毒感染引起的肛门和生殖器疣(约占所有肛门和生殖器疣病例的90%)
九价
除预防上述的6、11、16、18基因型外,还可以预防31、33、45、52和58这五个基因型的HPV病毒感染引起的宫颈癌及相关癌前病变(约占所有宫颈癌病例的90%)。
男性接种的年龄范围
四价
适用于9-26岁。
九价
适用于16-26岁。
男性免疫程序
四价
0、2、6月分别接种一剂次,全程共3剂次。
九价
0、2、6月分别接种一剂次,全程共3剂次。
需要注意的是,疫苗接种并非儿童的专属,人的一生中各个年龄阶段都有相应的疫苗来提供保护。老年人、有基础性疾病的人群以及女性等特定群体,都有相应的疫苗可以预防流感、肺炎、宫颈癌等疾病。
因此,在重视儿童预防接种的同时,成年人也应该主动接种疫苗,为自己和家人的健康负责。成年人适合接种的疫苗包括:流感疫苗、23价肺炎疫苗、HPV疫苗、带状疱疹疫苗、乙肝疫苗、戊肝疫苗、水痘疫苗、狂犬疫苗等。

接种疫苗有哪些注意事项
接种前
1、应向接种人员如实提供受种者的健康状况,以便工作人员判断是否可以接种,如有接种禁忌也请主动告知。
2、详细了解接种疫苗的名称、批号、效期等被告知的有关事宜,并在《知情告知书》上签字确认后接受预防接种服务。
3、为宝宝穿宽松的衣服。接种后,如发现出现可疑情况,应立即咨询接种工作人员,必要时就医,以便得到及时正确处理。

接种后
1、在接种场所留观30分钟,无异常情况后方可离开;如出现不良反应,要立即告知接种医生。
2、婴幼儿接种疫苗后,回家的路上不要抱太紧,也要防止颠簸,以免造成窒息。
3、婴幼儿接种疫苗后,当天不要做剧烈活动。
4、接种出现的一般反应多为一过性,一般不需任何处理;如出现高热不退、全身皮疹或其他异常反应,须及时到医院诊治,并将情况告知接种单位。
关于孩子的预防接种证
国家对儿童实行预防接种证制度,宝宝出生后一个月内应当到居住地的接种单位办理《预防接种证》。《预防接种证》是孩子预防接种的有效证明,家长一定要妥善保管,如果有损坏或遗失应及时到预防接种门诊补办,以免影响您的孩子按时上学、入托。
接种疫苗安全吗?
疫苗在获得注册前都需经过严格的动物实验和临床研究;疫苗在上市使用前都要实施严格的批签发制度。在接种前、接种中、接种后都有完整的、科学的、规范的要求,保证预防接种的安全性。
什么情况下不宜接种疫苗?
具有下列情况之一均不宜接种或暂不能进行预防接种:
一
接种部位有严重皮炎、牛皮癣、湿疹及化脓性皮肤病的儿童,应在治愈后再接种。
二
体温超过37.5℃的发热儿童。因为发热可能是流感、麻疹、脑炎、肝炎等急性传染病的早期症状,此时接种会加重病情。所以,应病愈后再接种。
三
神经系统疾病:如癫痫、大脑发育不全等,也不宜接种。
四
重度营养不良、严重佝偻病、先天性免疫缺陷的儿童,不宜接种。
五
过敏体质及患哮喘、荨麻疹的儿童不宜接种。

为什么接种疫苗后要留观至少30分钟?
接种疫苗以后,由于个体原因,极少数人可能会发生过敏反应。监测数据表明,过敏性休克大多发生在接种后30分钟内,发生过敏性休克后,如果不在医务人员监护范围之内容易发生生命危险,所以接种现场必须配有医生和急救药品,主要是防止发生意外。

接种疫苗后一定不会得病吗?
预防接种的原理是把疫苗(用人工培育并经过处理的病菌、病毒等)接种在健康人的身体内使人在不发病的情况下,产生抗体,获得特异性免疫。总体来说,通过接种疫苗可以使大多数受种者不患接种疫苗所针对的疾病。大多数疫苗的保护率在85%-95%,由于个体差异,也有可能免疫不成功。

温馨提示

★ 回家后,家长应注意观察孩子的健康状况。与疫苗相关的发热通常出现在接种后24~48小时,多为中低热,一般持续时间不超过48小时。
★ 接种当天家长给孩子护理时应避免揉搓接种部位。接种部位的红肿和硬结直径小于1.5厘米的局部反应,一般不需任何处理;红肿和硬结直径为1.5~3厘米的局部反应,红肿时可用干净的毛巾冷敷,出现硬结者可热敷,每日数次,每次10~15分钟。
★ 接种卡介苗出现的局部红肿不能热敷。若局部化脓、发生小溃疡,通常8~12周后结痂,一般不需要处理,需要注意局部清洁,防止继发感染。

全国儿童预防接种日宣传栏


儿童预防接种宣传核心信息(2025年版)

转载来源:基本公共卫生服务项目宣传平台
本站编辑:宣传科
内容审核:陆雪林




